製品チュートリアル
LTspiceにはないPSpiceの強み
多くの設計技術者が電気回路設計後、回路性能を予測する際に回路シミュレーションを利用しており、
知名度の高いSPICEシミュレータとして「PSpice®」、「LTspice®」があげられると思います。
正確なシミュレーションを実行するには、当然のことながら適切なシミュレータ(シミュレーション用の
ソフトウェア)が必要ですが、電気回路設計との連携も重要なポイントです。
なぜならば仮に電気設計回路CADと回路性能を予測するシミュレータが連携されていなければ、コストの
かかるデバッグ作業を繰り返す場合もあります。
今回は、業界標準の OrCAD PSpice だからこそできる!!効率的な回路設計と回路シミュレーションの
連携について、ご紹介いたします。
本記事の最後には、多くのPSpiceユーザー様が実践している、効率的なシミュレーション手法のご紹介動画も
ございます。ぜひ、ご覧いただきフロントローディング設計にお役立てください。
PCB設計フローに繋がるSPICEシミュレーション
PSpice は、電子回路設計専用ツールのOrCAD Capture 上で動作する、回路シミュレータです。
そのため、PCB設計フローに繋がる回路設計CADとのシームレスな統合環境下でご利用いただけます。
一方、LTspiceは、デバイス販促のためのシミュレータであって回路設計CADではありません。
また、メニューが英語であったり、回路設計専用ツールが標準的に備えている、パーツ情報の管理や
シンボルライブラリの管理などの機能がありませんので、PCB設計に繋がる開発・設計を行うには
別途、専用の回路設計CADが必要となります。(※)
※2023年11月時点 当社での認識・確認情報です。

LTspiceにはない回路検証フロー
PSpiceは、プリント基板設計のために入力した回路図を、そのままシミュレーションに利用できるため、
シミュレーション用に再度回路図を入力し直す手間がいらず、また、誤った入力などを防ぐことができます。
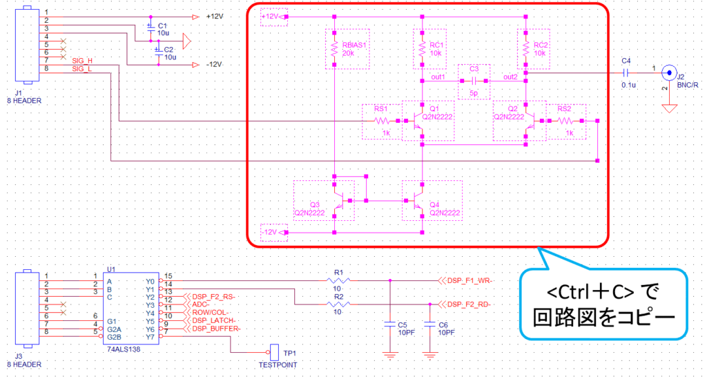
OrCADでプリント基板の回路設計を行ったあとの検証フローをご紹介いたします。
1.PCB設計用回路図の中から検証を行う部分をコピーします。

2.その後、検証用の回路図にペーストし、解析するために信号源や駆動電源、0電位を接続することで検証用
回路図が完了します。

3.メニューの「PSpice」から「シミュレーションプロファイルを新規作成」をクリックし、解析設定を
行います。

4.メニューの「PSpice」-「実行」から、シミュレーションを実行します。
5.シミュレーション結果が表示され、回路中のノード電圧、素子に流れる電流などをグラフ化します。
このとき、回路図シンボルにPSpiceモデルが割り当てられている必要があります。
関連動画
より効率的な検証を行う方法について、動画でご紹介します。
予め検証用ページに駆動電源や信号源をテンプレートで準備しておくことで、より簡単に検証が可能になります。
*製品構成・機能につきまして、予告なく変更する場合があります。
*OrCAD PSpice® Designer のご紹介は、こちら からご覧いただけます。
本製品に関するお問い合わせはにつきまして、当サイト内「お問い合わせ」をご利用ください。
また、御見積り依頼は当サイト内「見積もり依頼」をご利用ください。
- タグ TAG
-
- OrCAD X
- OrCAD Capture
- OrCAD Capture CIS
- OrCAD PSpice Designer
- OrCAD PSpice Designer Plus
- OrCAD PCB Designer Standard
- OrCAD PCB Designer Professional
- OrCAD PCB Productivity Toolbox
- OrCAD PCB SI
- OrCAD Sigrity ERC
- OrCAD Documentation Editor
- OrCAD DFM Checker
- OrCAD Library Builder
- Model On!
- OrCAD Engineering Data Management
- OrCAD Component Information Portal
- TimingDesigner
お客様のニーズに合わせて
OrCAD製品をお選びいただけます
- 回路図作成
- 回路解析
- 基板設計
- 基板解析
-
基板製造支援
- ライブラリ作成
- 設計データ管理
-
タイミング仕様設計ツール -
SPICEモデル流通サービス
